# C++实习简历点评:基本合格但缺少亮点,专业技能和项目要联动
以下是录友在25年3月份在知识星球 (opens new window)里的提问,附带简历,他简历属于基本合格,大家可以参考:
卡哥好,26届,双非本双一流硕,没有实习经验。
在投c++的实习,但是也没有明确的方向,基本上c++相关的都有考虑投,从二月底到现在投了七八家,除了oppo简历挂其他都还在简历初筛中。
目前的学习情况是简历上的内容都学过一遍了,代码随想录二刷到动态规划了。
请卡哥帮忙看一下简历在内容和排版上还有什么可以改进的地方吗。
另外目前时间比较充足,还有什么东西是可以补充学习的吗?
谢谢卡哥!

Carl点评:
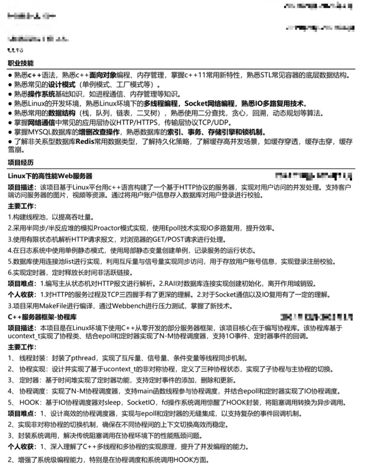
简历还可以, 标准的C++简历,如果能有一段实习就更好了,简历写法其他录友可以参考。
项目有难点,有收获
这两个都是知识星球 (opens new window)里的项目,把 专栏里的项目面试问题,好好背一背。
美中不足是 webserver这个项目有点老了,如果有时间 在星球里再做做其他 3-4星难度的项目。
同时,注意 【专业技能】和你的 【项目收获】适当联动,例如项目里用到的知识点 可以在【专业技能】里加粗。
让面试官注意到,面试官问 技能点的时候就可以拓展说说自己的项目,面试官问项目的时候,可以拓展说说自己的技能点,也展现出自己的活学活用,和理论加实践的能力。
例如你的【专业技能】里,可以写 熟悉协程、并发编程
HR 也经常关注 项目 和 专业技能 是否有关系。
评论
验证登录状态...